消防安全設備檢修申報

Inspection

消防安全設備檢修申報

消防安全設備不是「裝了就好」,更重要的是定期檢修與依法申報。

我們提供從現場檢查、缺失改善建議到正式申報的一站式服務,協助各類場所符合法規、降低風險,避免因未申報或申報不實而受罰。

Coverage

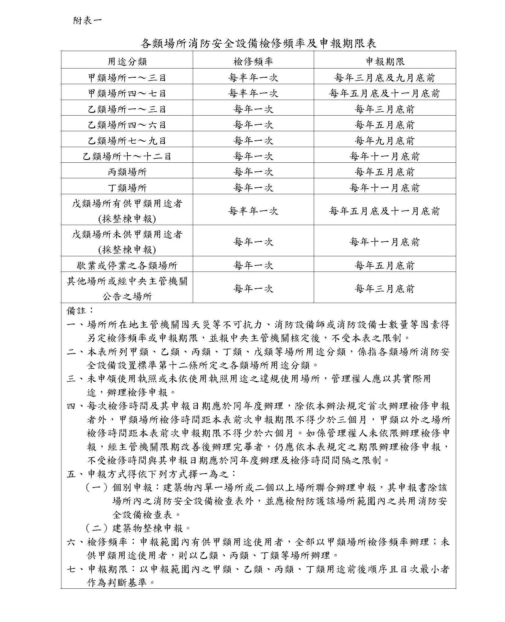
哪些場所需要辦理?

Checklist

檢查項目

滅火設備

  • 滅火器、室內/室外消防栓、自動撒水設備、水霧/泡沫/二氧化碳滅火設備等。

警報設備

  • 火警自動警報設備、手動報警裝置、緊急廣播設備、瓦斯漏氣警報器等。

避難逃生設備

  • 出口標示燈、避難方向指示燈、緊急照明燈、避難器具(如緩降機)等。

消防搶救上之必要設備

  • 排煙設備、連結送水管、消防專用蓄水池、緊急電源插座、無線電通信輔助設備等。

其他

  • 其他經中央主管機關認定之消防安全設備或必要檢修項目。

Method

檢查方式

FAQ

常見問題

Q1:如果沒有依規定辦理消防安全設備檢修申報,會有什麼罰則?

A: 依《消防法》第38條規定,未依規定辦理檢修申報者,將處管理權人新臺幣 1萬元以上、5萬元以下 罰鍰,並通知限期改善;若屆期仍未改善,得按次連續處罰。

Q2:歇業或停業中的場所,也需要辦理消防安全設備檢修申報嗎?

A: 需要。歇業或停業之各類場所,仍應辦理消防安全設備檢修申報。

但若符合相關辦法第11條認定基準,並經主管機關審核同意後,始得免定期辦理消防安全設備檢修及申報。

Q3:消防安全設備檢修及申報辦法最近有什麼重點修正?

A: 該辦法已於 112年3月1日 修正。重點為:各類場所辦理檢修後,如發現消防安全設備不符規定,應立即改善。也就是說,各類場所均應朝「合格申報」辦理。